Ô nhiễm nước luôn là một mối quan tâm ngày càng tăng, và nhiều công nghệ mới đã ra đời để xử lý nước thải dệt nhuộm. Bởi ngành công nghiệp dệt may trên thế giới thải ra chất thải trong các giai đoạn sản xuất khác nhau. Ngành công nghiệp này được giả định tiêu thụ hơn 80.000 tấn thuốc nhuộm hoạt tính mỗi năm. Luật pháp ngày càng nghiêm ngặt hơn, đi cùng với các biện pháp tuyên truyền nhằm nâng cao nhận thức về sinh thái đang khiến các đơn vị dệt nhuộm chuyển sang các phương án nhuộm và xử lý nước thải bền vững hơn.

Hiện trạng nước thải dệt nhuộm
Quá trình nhuộm vải hoặc sợi sử dụng nước để truyền thuốc nhuộm ở dạng hơi để làm nóng bể xử lý. In ấn là một tập hợp con của nhuộm cũng góp phần giải phóng chất thải độc hại. Do đó, các quy trình tiền xử lý, in, nhuộm và hoàn thiện dệt có trách nhiệm sử dụng và thải ra tất cả các loại chất thải hóa học. Các quá trình này tạo ra nước thải có nồng độ muối cao và chứng tỏ nhu cầu oxy sinh học (BOD) hoặc nhu cầu oxy hóa học (COD) cao. Các nhà máy và quy trình xử lý nước phải được kết hợp với các ngành công nghiệp dệt may.
Ảnh hưởng của nước thải dệt nhuộm
Hầu hết chất thải dệt nhuộm được thải vào các vùng nước như sông hồ. Nước thải được xử lý làm giảm độ sâu của sự xâm nhập của ánh sáng mặt trời và dẫn đến giảm quá trình quang hợp, và do đó hòa tan oxy. Một số kỹ thuật được phát triển để xử lý chất thải nước và giảm thiểu hiệu quả các chất hóa học trước khi thải chúng ra sông. Sau đây là một vài quy trình được sử dụng rộng rãi trong ngành dệt may.

Các phương pháp xử lý nước thải dệt nhuộm
Xử lý nước thải dệt nhuộm bằng phương pháp hoá lý kết hợp sinh học
Trong đó bước đầu tiên là trộn và cân bằng chất thải đầu ra được thải ra từ các giai đoạn khác nhau với các khoảng thời gian và khoảng thời gian khác nhau. Một phương pháp xử lý chính khác được sử dụng là cân bằng và đồng nhất, trong đó các chất thải có các đặc tính tương tự về ô nhiễm, nhiệt độ và pH được tách biệt. Phao nổi là một kỹ thuật tách sợi khỏi nước thải. Quá trình này giải phóng các bọt siêu nhỏ để tạo thành các chất ở ba pha nước, khí và chất rắn. Để loại bỏ các chất hữu cơ, phương pháp xử lý keo tụ được sử dụng thông thường. Quá trình này loại bỏ đầy đủ thuốc nhuộm không hòa tan nhưng không loại bỏ thuốc nhuộm hòa tan.

Với số lượng và mức độ mà các ngành dệt may thải ra nước thải trong nước, cần phải có các phương pháp xử lý nước tiên tiến và hiệu quả hơn. Sau đây là một số quy trình đã phát triển và thành thạo được áp dụng để đáp ứng các tiêu chuẩn xử lý nước thải mong muốn.
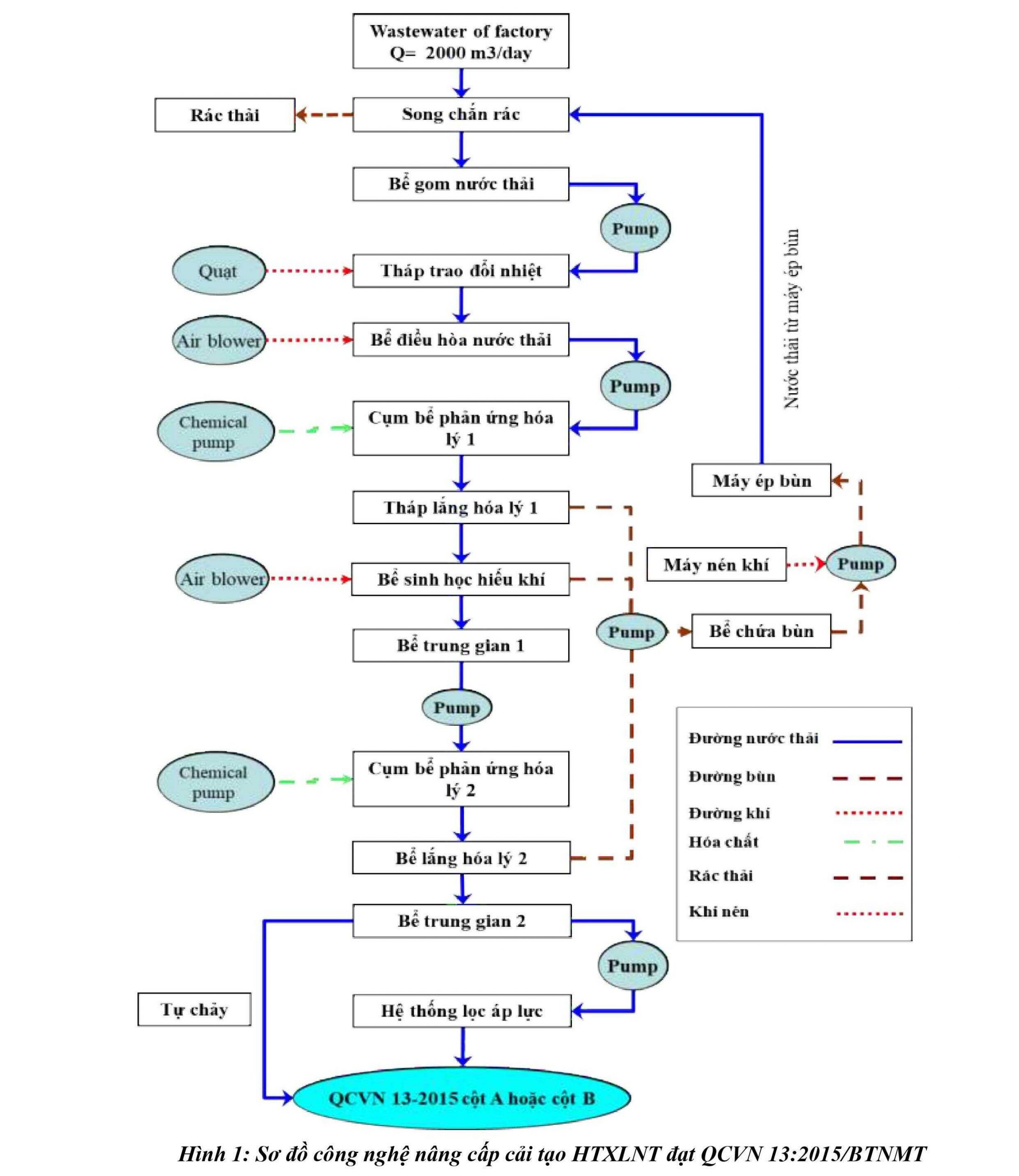
Sơ đồ công nghệ xử lý nước thải dệt nhuộm tối ưu

Quy trình dòng thải trong công nghệ đã lựa chọn qua các hạng mục sau:
Nước thải phát sinh từ các khu vực sản xuất & sinh hoạt --> Hệ thống đường ống thu gom --> Bể gom nước thải tập trung --> Máy tách rác cơ học --> Bể điều hòa nước thải --> Bể xử lý Hóa lý bậc 1 --> Tháp lắng Hóa lý bậc 1 --> Tháp giải nhiệt (vận hành khi nhiệt độ nước > 40oC) --> Bể xử lý sinh học hiếu khí --> Bể trung gian1--> Bể xử lý hóa lý bậc 2 --> Bể lắng hóa lý bậc 2 --> Bể trung gian 2--> Cụm bồn lọc áp lực --> Xả ra nguồn tiếp nhận (đạt QCVN 13-MT:2015/BTNMT).
Trong trường hợp nước thải qua Bể trung gian 2 đã đạt yêu cầu thì có thể cho xả thẳng ra hố ga tập trung.
Mô tả, thuyết minh quá trình xử lý nước thải dệt nhuộm:
a/ Thu gom & xử lý sơ bộ:
Nước thải từ các khu vực được dẫn về bể gom tập trung bởi hệ thống đường ống, mương thu gom nước thải. Trước khi chảy vào bể gom, nước thải cho chảy qua các song chắn rác để loại bỏ các thành phần rác thô: túi nilon, chai lọ, lá cây, sợi vải cỡ lớn…
Cụm bơm chìm có chức năng đưa nước từ bể gom sang bể điều hoà nước thải
b/ Điều hòa nồng độ ô nhiễm và lưu lượng:
Trong bể điều hòa lắp đặt hệ thống phân phối khí thô cũ dưới đáy bể để đảo trộn nước thải
Việc sục khí sẽ tiến hành liên tục nhằm giảm mùi phát sinh trong quá trình phân hủy yếm khí, đồng thời giúp ổn định lưu lượng và nồng độ các chất ô nhiễm có trong nước thải.
Nước thải từ bể điều hòa được bơm lên bể phản ứng Hóa lý 1, các bơm hoạt động theo chế độ tự động chạy luân phiên theo thời gian cài đặt và thiết bị đo mực nước.
Khí được cấp từ 02 máy thổi khí đặt dưới cụm bồn phản ứng, chạy tự động luân phiên theo thời gian cài đặt.
c/ Xử lý hóa lý bậc 1:
Cụm xử lý hóa lý bậc 1 bao gồm 03 bể phản ứng và 03 bể lắng chế tạo bằng thép. Tại bể phản ứng đầu tiên, hóa chất phản ứng được cấp vào cùng với dung dịch nước vôi để điều chỉnh pH. Phản ứng keo tụ diễn ra tại bể khuấy trộn 02, sau đó nước thải tự chảy sang bể phản ứng 03. Tại bể này nước thải được trộn cùng dung dịch polymer để tăng khả năng tạo bông. Hỗn hợp nước thải và bông keo sau đó tự chảy qua 03 bể lắng, điều chỉnh lưu lượng bằng các van bướm.
Loại hóa chất keo tụ và liều lượng sử dụng sẽ được tính toán trên thực tế vận hành hệ thống. Tóm tắt như sau:
– Ngăn số 1: chức năng pha trộn nước thải với dung dịch nước vôi để điều chỉnh pH tới chỉ số phù hợp cho quá trình keo tụ (pH=9-10), đồng thời hóa chất phản ứng được châm vào.
– Ngăn số 2: chức năng lưu phản ứng.
– Ngăn số 3: chức năng tạo bông keo lớn có tỷ trọng lớn, bằng cách châm hóa chất tạo bông (polymer cation) vào dòng nước chảy qua từ ngăn số 2. pH của nước thải được kiểm soát bằng thiết bị đo pH tự động lắp tại ngăn số 1.
– Bồn lắng hóa lý 1:
Nước thải từ ngăn số 3 chứa các bông keo tụ chảy xuống bồn lắng. Tại đây xảy ra hiện tượng tách pha do trọng lực, bông keo có tỷ trọng lớn lắng xuống tạo thành bùn, nước trong phía trên tự chảy sang bể xử lý sinh học và tháp giải nhiệt. Hệ thống thu bùn bao gồm 03 bơm trục vít và đường ống dẫn được lắp đặt dưới đáy bồn. Bùn thải chứa cặn và các chất độc hại được bơm về bể chứa bùn.
d/ Làm mát nước thải
Nước thải từ bồn lắng hóa lý 1 vẫn có nhiệt độ tương đối cao có thể ảnh hưởng đến sự sinh trưởng và phát triển của hệ vi sinh vật xử lý nước thải. Vì vậy hệ thống bố trí 2 đường ống dẫn nước từ bể lắng Hóa lý 1 như sau:
– Một đường dẫn vào tháp giải nhiệt đặt trên nắp bể sinh học. Sử dụng trong trường hợp nước có nhiệt độ >40oC.
– Một đường dẫn thẳng xuống bể xử lý sinh học hiếu khí. Sử dụng trong điều kiện nước có nhiệt độ <40oC.
Quạt của giải nhiệt được vận hành bằng tay. Trong quá trình vận hành, thực tế không cần sử dụng đến tháp giải nhiệt này.
e/ Xử lý sinh học hiếu khí
Nước thải sau bể lắng hóa lý 1 đã được xử lý một phần cặn và các chất ô nhiễm sẽ tự chảy sang bể xử lý sinh học hiếu khí.
Quá trình xử lý nước thải dệt nhuộm bằng sinh học dựa trên công nghệ bùn hoạt tính, sử dụng các vi sinh vật hiếu khí để oxy hoá các thành phần ô nhiễm có trong nước thải. Sự oxi hoá sinh học và tiêu thụ các chất ô nhiễm hữu cơ và vô cơ được thực hiện bởi vi sinh vật có trong bể hay còn gọi là bùn hoạt tính.
Trong suốt quá trình xử lý, bùn hoạt tính sẽ liên tục được sinh ra. Loại bùn này không có mùi và không gây nguy hại tới sức khoẻ cho người vận hành và môi trường xung quanh khi bùn được xử lý theo quy trình xử lý bùn đã nêu.
Độ pH trong bể xử lý sinh học hiếu khí được kiểm soát bằng một thiết bị đo pH online. Thiết bị này sẽ điều khiển bơm cấp axit điều chỉnh cân bằng độ pH trong bể.
Nước thải từ bể xử lý sinh học hiếu khí sẽ tự chảy sang bể lắng ngang. Tại đây các hạt bùn được lắng xuống và được hệ thống bơm airlift tuần hoàn lại đầu bể sinh học. Nước trong tự chảy sang bể trung gian.
Phần bùn dư sẽ được bơm thải vào bể chứa bùn để làm đặc trước khi làm khô bằng máy ép bùn.
f/Bể trung gian 1
Nước thải từ bể lắng sinh học tự chảy sang bể trung gian 1 Tại đây có bố trí bơm để bơm sang cụm xử lý hóa lý bậc 2.
g/ Xử lý hóa lý bậc 2:
Trong trường hợp nước thải qua bước xử lý sinh học đã đạt tiêu chuẩn yêu cầu, có thể xả thẳng ra hố ga tiếp nhận của Khu công nghiệp mà không cần qua bước xử lý hóa lý bậc 2.
Trường hợp nước thải sau xử lý sinh học hiếu khí vẫn chưa đạt tiêu chuẩn xả thải thì cần xử lý nước thải dệt nhuộm qua bước xử lý Hóa lý bậc 2.
Quá trình xử lý hóa lý bậc 2 làm giảm chỉ số COD và độ màu liều lượng sử dụng sẽ được tính toán trên thực tế vận hành hệ thống.
Cụm bể Phản ứng Hóa lý bậc 2 có thể hoạt động theo 2 chế độ như sau:
– CHẾ ĐỘ A: KEO TỤ.
Chế độ này được áp dụng khi nước thải sau khi qua bể xử lý sinh học có nồng độ ô nhiễm thấp. Nước sau xử lý có thể đạt cột B theo tiêu chuẩn QCVN 13:2015/BTNMT.
Chức năng các ngăn phản ứng như sau:
pH của nước thải được kiểm soát bằng thiết bị đo pH tự động lắp tại ngăn số 1 và số 4.
Thiết bị này có màn hình hiển thị độ pH của nước thải và cấp tín hiệu điểu khiển bơm định lượng cấp hóa chất điều chỉnh chỉ số pH cho phù hợp.
– CHẾ ĐỘ B: OXY HÓA BẬC CAO.
Chế độ này được áp dụng khi nước thải sau khi qua bể xử lý sinh học vẫn có nồng độ ô nhiễm cao hoặc yêu cầu khắt khe về chất lượng nước sau xử lý. Nước sau xử lý có thể đạt cột A theo tiêu chuẩn QCVN 13:2015/BTNMT.
Ngăn số 1: chức năng pha trộn nước thải với hóa chất điều chỉnh pH để đạt điều kiện pH và hóa chất xúc tác.
Ngăn số 2: chức năng pha trộn nước thải với hóa chất oxy hóa mạnh ở pH thấp.
Ngăn số 3: chức năng lưu phản ứng và giải phóng khí oxy khỏi nước thải.
Ngăn số 4: chức năng châm dung dịch NaOH để điều chỉnh pH của nước thải lên mức trung hòa.
Ngăn số 5: chức năng tạo bông keo lớn bằng cách châm hóa chất tạo bông vào dòng nước chảy qua từ ngăn số 3.
pH của nước thải được kiểm soát bằng thiết bị đo pH tự động lắp tại ngăn số 1 và số 4.
Thiết bị này có màn hình hiển thị độ pH của nước thải và cấp tín hiệu điểu khiển bơm định lượng cấp hóa chất điều chỉnh chỉ số pH cho phù hợp.
– BỂ LẮNG HÓA LÝ 2: Nước thải từ ngăn số 5 chứa các bông keo tụ chảy sang bể lắng.
Tại đây xảy ra hiện tượng tách pha do trọng lực, bông keo có tỷ trọng lớn lắng xuống tạo thành bùn, nước trong phía trên tự chảy sang bể trung gian số 2.
Hệ thống thu bùn được lắp đặt dưới đáy bể. Bùn thải chứa cặn và các chất độc được dẫn về bể chứa bùn nhờ bơm hút bùn.
h/ Bể trung gian 2
Bể trung gian số 2 có tác dụng hoãn xung, tránh hiện tượng dồn nước cục bộ gây quá tải cho hệ thống xử lý phía sau.
Nước thải từ bể lắng hóa lý 2 tự chảy vào bể trung gian 2.
i/ Hệ thống bồn lọc
Trong trường hợp nước tại bể Trung gian 2 chưa đạt yêu cầu xả thải sẽ được bơm qua 02 bồn lọc áp lực nhờ 02 bơm hoạt động luân phiên.
Nước sau khi xử lý thông qua hệ thống lọc đã đạt các tiêu chuẩn xả thải, được xả vào hệ thống thu gom nước thải chung của KCN
j/Xử lý bùn
Bùn trong bể chứa bùn sẽ được 02 bơm bùn dạng màng bơm bùn tới máy ép bùn. Sau khi đạt độ khô từ 18-22%, bùn sẽ được xả xuống khu vực chứa bùn cặn và định kỳ sẽ được đơn vị có chức năng xử lý chất thải vận chuyển ra ngoài để xử lý.
Nước róc ra từ quá trình ép bùn được dẫn ngược trở vể bể điều hòa để xử lý lại.
Hấp phụ
Là phương pháp được sử dụng phổ biến nhất trong quá trình xử lý nước thải dệt nhuộm. Trong đó các chất ô nhiễm hữu cơ hòa tan và màu có thể được loại bỏ. Các hóa chất độc hại như thuốc trừ sâu, phenol, thuốc nhuộm hoạt tính và thuốc nhuộm azo, và xyanua có thể được loại bỏ khi sử dụng quy trình này. Một chất hấp phụ được sử dụng thường xuyên hơn không phải là Than hoạt tính. Ngoài cao lanh này và polyme silicon cũng được sử dụng. Bằng cách sử dụng hấp phụ, 92,17% sắc độ và 91,15% COD có thể được giảm và được đưa đến mức tối thiểu và nước có thể được tái sử dụng cho mục đích rửa. Giá thành cao của than hoạt tính làm cho kỹ thuật hấp phụ trở thành một quá trình tốn kém.
Lọc màng
Đây là một cách tiếp cận tương đối mới để xử lý nước thải dệt nhuộm. Nó cung cấp các ứng dụng tiềm năng của việc kết hợp xử lý nước thải với các mạch nước trong nhà máy. Tùy thuộc vào kết quả cuối cùng, các quy trình khác nhau của quá trình màng như thẩm thấu ngược, lọc nano, siêu lọc và vi lọc có thể được chọn. Khả năng tách các chất độc hại ra khỏi nước thải cao hơn khi sử dụng các quy trình này. Kỹ thuật lọc màng tiêu thụ ít năng lượng hơn, có thể vận hành dễ dàng và không gây ô nhiễm.
Màng thẩm thấu ngược
Có tỷ lệ lưu giữ cao hơn 90% và tạo ra chất lượng thẩm thấu cao trong trường hợp có các hợp chất ion. Bằng quy trình đơn giản này, chất thải có thể được khử màu và các chất phụ trợ hóa học có thể được loại bỏ. Cao hơn lượng muối hòa tan lớn hơn là năng lượng cần thiết để phân tách. Muối khoáng, thuốc nhuộm hoạt tính thủy phân và chất trợ hóa học có thể được loại bỏ bằng thẩm thấu ngược.
Lọc nano
Phương pháp này được sử dụng để xử lý nước có nồng độ cao và có các dung dịch phức tạp trong ngành dệt may. Màng lọc nano hấp thụ các hợp chất hữu cơ có trọng lượng phân tử thấp, ion hóa trị lớn, ion hóa trị hai, thuốc nhuộm hoạt tính thủy phân và chất trợ nhuộm. Phương pháp xử lý này ở một mức độ lớn có thể là giải pháp khả thi cho vấn đề tích tụ chất rắn hòa tan trong các dòng nước.
Siêu lọc
Phương pháp siêu lọc giúp loại bỏ các phân tử vĩ mô nhưng không hoàn toàn công bằng trong khi xử lý thuốc nhuộm. Do đó, nước sau quá trình này có thể được sử dụng để rửa và giặt, nơi độ mặn của nước không phải là vấn đề. Nó có thể được sử dụng như một quá trình tiền xử lý cho quá trình thẩm thấu ngược hoặc kết hợp với các quá trình sinh học. Vi lọc cũng hoạt động theo cách tương tự như siêu lọc và chỉ có thể được sử dụng để xử lý trước hoặc trong các quy trình kết hợp.
Ozon hóa
Phương pháp này sử dụng một trong những chất oxy hóa mạnh nhất, Ozone, để làm sạch nước. Ozon hóa phá vỡ chất tẩy rửa, phenol và các phân tử hữu cơ phức tạp thành các hợp chất đơn giản hơn. Ngoài ra, nó còn được sử dụng để khử mùi và khử màu nước thải từ các ngành công nghiệp.
Bốc hơi hiệu quả nhiều lần
Đây là một phương pháp trong đó nước thải được làm bay hơi và chất lỏng cô đặc sau đó được đưa đến cấp độ bay hơi tiếp theo, cứ tiếp tục như vậy cho đến khi chất lỏng được tuần hoàn lại, để đạt được nồng độ cần thiết. muối hoặc mật độ mong muốn. Chất lỏng bị bay hơi ở nhiệt độ thấp do chân không được tạo bởi thiết bị ngưng tụ.
Kết tinh
Đây là một kỹ thuật mới khác để loại bỏ hóa chất và làm sạch nước. Đầu tiên chất lỏng được bão hòa siêu bão hòa để kết tinh, trong đó chất lỏng chứa nhiều chất rắn hòa tan hơn mức bình thường chứa ở nhiệt độ đó. Quá trình này có thể chiết xuất các hóa chất như natri sunphat, natri clorua, canxi clorua và canxi sunphat từ nước thải.
Sử dụng các kỹ thuật và công nghệ độc đáo như vậy, ngành dệt may có thể cải thiện các hoạt động tái chế kém, giảm đáng kể ô nhiễm nước và đáp ứng các tiêu chuẩn sinh thái do chính phủ đặt ra. Với nhu cầu ngày càng tăng đối với hàng dệt may được sản xuất theo cách thân thiện với môi trường, các ngành công nghiệp dệt may phải áp dụng các phương pháp xử lý này để giảm lượng nước thải và cắt giảm lãng phí.
Nếu có thắc mắc hoặc có yêu cầu được tư vấn Miễn phí hãy liên hệ qua Form dưới đây, hoặc liên hệ trực tiếp với Mr. Minh – 091.789.6633 (zalo) để đợc giải đáp
Lỗi: Không tìm thấy biểu mẫu liên hệ.
Công ty môi trường CCEP
Trang web: http://ccep.com.vn/
Facebook: https://www.facebook.com/nuocthaikhithai/
Hotline: 091.789.6633
Email: ccep.vn@gmail.com
Xưởng sản xuất thiết bị: Xuân Trạch – Xuân Canh – Đông Anh – Hà Nội
VPĐD: Nhà NV 6.1 Khu đô thị Viglacera Hữu Hưng – 272 Hữu Hưng – Nam Từ Liêm – Hà Nội


Xử lý nước thải sinh hoạt
Bài viết liên quan